欢迎访问本网站!
官网首页
Toggle navigation
首 页
学校概况
学院介绍
学院环境视频
教育教学
学院宣传片
专业介绍宣传视频
招生简章
高职(专科)招生简章
高职(专科)招生章程
专业介绍
机电工程学院
能源动力工程学院
经济管理与旅游学院
药学与医学技术学院
护理学院
学前教育学院
信息科学与工程学院
建筑工程学院
高职(专科)招生
高职(专科)招生专业及计划
“3+2”五年制应用型本科招生专业及计划
“4+0”应用型本科招生专业及计划
分类考试招生专业及计划
本科招生
本科招生章程
本科招生简章
本科招生专业及计划
国家教育部本科招生通知
新疆教育考试院本科招生通知
研究生招生
研究生招生章程
研究生招生简章
研究生招生专业及计划
新疆教育考试院研究生招生工作通知
国家教育部研究生招生工作通知
留学生招生
留学生招生章程
留学生招生简章
留学生招生专业及计划
新疆教育考试院留学生招生工作通知
国家教育部留学生招生工作通知
专升本招生
国家教育部、自治区教育厅专升本文件
专升本招生简介
专升本的专业及计划
收费标准
高职(专科)学费、住宿费及教材费
本科学费、住宿费及教材费
研究生学费、住宿费及教材费
资助政策
高职(专科)资助政策
本科资助政策
研究生资助政策
首 页
学校概况
招生简章
专业介绍
高职(专科)招生
本科招生
研究生招生
留学生招生
专升本招生
收费标准
资助政策
首页
>
专业介绍
>
机电工程学院
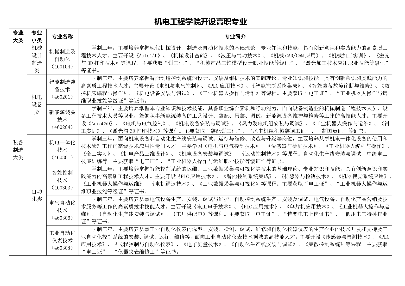
机电工程学院概况及专业介绍
日期:2025-08-21 作者:张梅林 来源: 浏览量:
1
操作>>
上一篇:
没有了
下一篇:
没有了
返回首页
关闭页面